CHASSIS & SUSPENSION
While many competitors feature non-adjustable suspension, both 800NK models boast adjustable KYB components. The 43mm inverted forks feature a split function design for compression and rebound damping and adjustable spring preload.
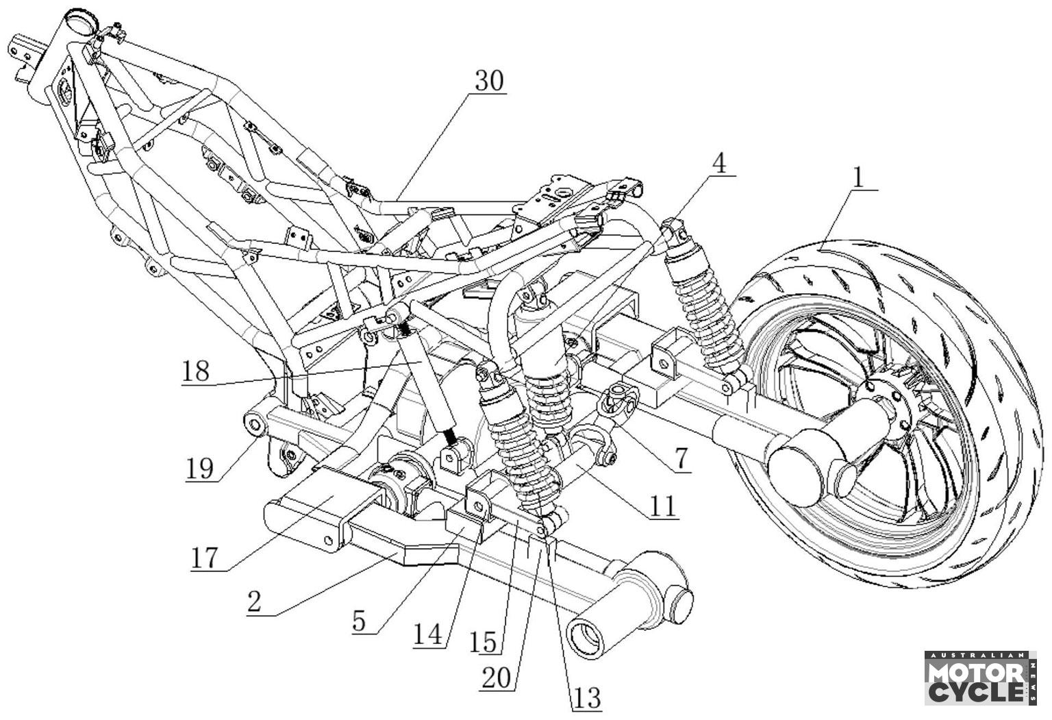
The rear monoshock features adjustable spring preload and rebound damping.
A high-strength, chrome-molybdenum steel frame is claimed to maintain an optimal rigidity balance and is matched with an aluminium swingarm. CFMoto says that its engineers strived to deliver a focused front-end feel with tailored flex characteristics to suit various riding conditions and styles. The 800NK Sport has a claimed wet weight of 186kg, while the 189kg 800NK Advanced has a claimed wet weight of 189kg.
Lightweight aluminium alloy wheels can reduce unsprung weight and contribute to the 800NK’s agile handling characteristics. The Advanced variant is also fitted with a steering damper for enhanced stability.
ERGONOMICS
Designed to be both imposing to look at and comfortable to ride, the 800NK provides riders with an upright but centralised riding position, aiming to achieve the ideal balance between the sportiness of aggressive riding and the comfort of daily street riding. The 795mm standard seat height and narrow seat cushion shape assist the rider with reaching the ground. Meanwhile, an optional 820mm genuine accessory high seat is also available for taller riders.
BRAKING
J.Juan 4-piston radial-mount calipers are matched with dual 320mm floating discs, while the rear brake system employs a twin-piston J.Juan caliper paired with a single 260mm disc with braking duties backed up by ABS from BOSCH.

TECHNOLOGY
The new 800NK features three riding modes (Street, Sport and Rain) via the ride-by-wire throttle, each offering a unique combination of torque output to suit varying road conditions, abilities, and preferred riding styles. A cruise control system assists with reducing rider fatigue, improves touring comfort, and is easily set and adjusted via buttons on the left switch block.
CFMoto’s advanced T-Box system enables smartphone connection via Bluetooth and the smartphone application. Through the CFMOTO RIDE App, the rider can access an array of features, including navigation, ride history and statistics; remote vehicle status, including a fuel indicator; the ability to conduct over-the-air (OTA) software updates; new security features, including movement sensors, vehicle location and even set up a virtual electric fence to alert you of vehicle movement or theft.
The 800NK Sport is equipped with a 5-inch TFT curved display with a wealth of information available at a glance via an easy-to-read layout, including a shift indicator for perfectly timed gear changes.
The 800NK Advanced employs an 8-inch TFT full-laminated touchscreen display with an automotive-grade MCU, bringing clear visual effects and smooth operation like a tablet. This stunning display can be fully controlled via a voice activation system, external button operation, or glove touch, avoiding riders needing to remove their gloves when stopped. Moreover, the new touchscreen display supports Apple CarPlay projection, multimedia interaction and Bluetooth connectivity.
Another feature unique to the Advanced variant is the keyless start system. When the Bluetooth key is within 2 metres of the motorcycle, the righthand switch block can be used to power the ignition and start the bike.
GENUINE ACCESSORIES
The new 800NK lineup comes with a range of high-quality accessories to further enhance the ride and appearance. Accessories that will soon be available include a Radiator Guard, Bar End Mirrors, Axle Sliders, Billet Clutch and Brake Levers, Billet Rear Sets, Aluminium Belly Pan Spoiler and a Tall Seat. These accessories allow riders to personalise their 800NK to suit their preferences and enhance their overall riding and ownership experience.


COLOURS & PRICING
There’s a choice between two new contemporary liveries – Zircon Black or Nebula White.
The CFMOTO 800NK Sport will be available in September for a special introductory Manufacturer’s Suggested Retail Price of $10,990 Ride Away.
The 800NK Advanced will be available in September for a special introductory Manufacturer’s Suggested Retail Price of $12,490 Ride Away.
CFMOTO’s 3-year warranty program backs both models.
For further information, interested customers are encouraged to visit cfmoto.com.au
*Ride Away price advertised includes 12 months of registration. CFMOTO Motorcycles are supported by our 3-Year Factory Warranty Program. The program provides a warranty for a period of two years from the date of purchase. However, if you have your vehicle serviced exclusively at an authorised dealer and retain an accurate service history, you may be eligible for a further one-year extension. For more details, contact your CFMOTO Motorcycle dealer.
|